Tecnologias
Estilo Arquitetural
Frontend
As Camadas (Feature-Sliced Design)
A arquitetura é dividida em camadas, organizadas da mais externa (acoplada ao projeto) para a mais interna (genérica e reutilizável), sem deixar de levar em conta o domínio de negócio na organização. A regra fundamental é que uma camada superior pode importar recursos de uma inferior, mas nunca o contrário. A seguir estão descritas as camadas a serem utilizadas no frontend:
app/: Configurações globais, roteamento base, provedores de contexto e estilos globais da aplicação. É o ponto de inicialização do sistema.pages/: A composição final de uma tela. As páginas reúnemwidgetsefeaturese lidam com os parâmetros das rotas, mantendo-se o mais limpas possível de lógicas complexas.widgets/: Blocos independentes e complexos de interface que unem várias funcionalidades em um único componente estrutural (ex: umHeadercompleto ou umSidebar).features/: Funcionalidades modulares que entregam valor de negócio direto ao usuário (ex: a ação de fazer login, enviar um formulário). Contêm as interações do usuário e as chamadas à API REST correspondentes.entities/: O conceito central dos dados de negócio (ex: Usuário, Produto, Cliente). Contém as tipagens, as interfaces e o gerenciamento do estado global desses dados.shared/: Código puramente técnico e desconectado das regras de negócio. Inclui componentes visuais genéricos (botões, inputs formatados) e configurações base de infraestrutura (como o cliente HTTP para as chamadas REST).
Com excessão de app/ e shared/, todas as camadas podem ser divididas em subcamadas de domínio (slices), seguindo o princípio de tornar o projeto mais compreensível e estável diante de mudanças nos requisitos de negócio. As camadas app/ e shared/ e as subcamadas de domínio (slices) consistem de segmentos, que agrupam código de acordo com seu propósito (componentes de interface, comunicação com o backend, etc.). A seguir é apresentado o diagrama da arquitetura adotada:

Estrutura de Pastas
Frontend
A seguir está um exemplo do uso do Feature-Sliced Design na implementação do frontend:
src/
├── app/
├── pages/
├── widgets/
├── features/
├── entities/
└── shared/
app/: concentra a inicialização da aplicação, configurações globais, provedores, estilos e definição base de rotas.pages/: representa as páginas finais da aplicação, compondowidgetsefeaturesconforme a navegação do usuário.widgets/: reúne blocos mais complexos de interface, formados por múltiplos componentes e comportamentos.features/: implementa funcionalidades orientadas ao usuário, como autenticação, envio de formulários e fluxos de interação.entities/: organiza os modelos centrais do domínio, incluindo tipagens, estado e regras relacionadas às entidades do sistema.shared/: contém recursos reutilizáveis e desacoplados do domínio, como componentes genéricos, utilitários e infraestrutura técnica.
Backend
A API backend adota uma estrutura modular para separar configuração, domínio, utilitários compartilhados e apoio à manutenção do projeto:
anatoquizup-api/
├── .github/
│ ├── ISSUE_TEMPLATE/
│ └── workflows/
├── prisma/
│ └── migrations/
├── src/
│ ├── config/
│ ├── modules/
│ │ └── domain/
│ │ ├── dto/
│ │ └── __tests__/
│ └── shared/
│ ├── constants/
│ ├── errors/
│ ├── middlewares/
│ ├── types/
│ └── utils/
└── tests/
.github/: armazena arquivos de automação e apoio ao fluxo de colaboração do repositório..github/ISSUE_TEMPLATE/: define modelos padronizados para abertura de issues..github/workflows/: concentra fluxos de integração contínua e automações do GitHub Actions.prisma/: reúne os artefatos de persistência e versionamento do banco de dados.prisma/migrations/: guarda o histórico de migrations aplicadas ao esquema do banco.src/: contém o código-fonte principal da API.src/config/: centraliza configurações da aplicação, como variáveis de ambiente, integração de serviços e parâmetros globais.src/modules/: organiza as funcionalidades da API por módulo de negócio.src/modules/domain/: representa um módulo funcional da aplicação com rotas, controller, service, repository e schemas relacionados.src/modules/domain/dto/: concentra os tipos e contratos de entrada e saída usados pelo módulo.src/modules/domain/__tests__/: reserva os testes automatizados específicos do módulo.src/shared/: agrupa recursos compartilhados entre diferentes módulos da aplicação.src/shared/constants/: define constantes reutilizadas em diferentes partes do backend.src/shared/errors/: implementa classes e códigos de erro padronizados para tratamento de exceções.src/shared/middlewares/: reúne middlewares reutilizáveis, como autenticação e autorização.src/shared/types/: centraliza tipagens comuns utilizadas em múltiplos módulos.src/shared/utils/: contém funções utilitárias e helpers compartilhados.tests/: concentra a estrutura de testes em nível de aplicação.
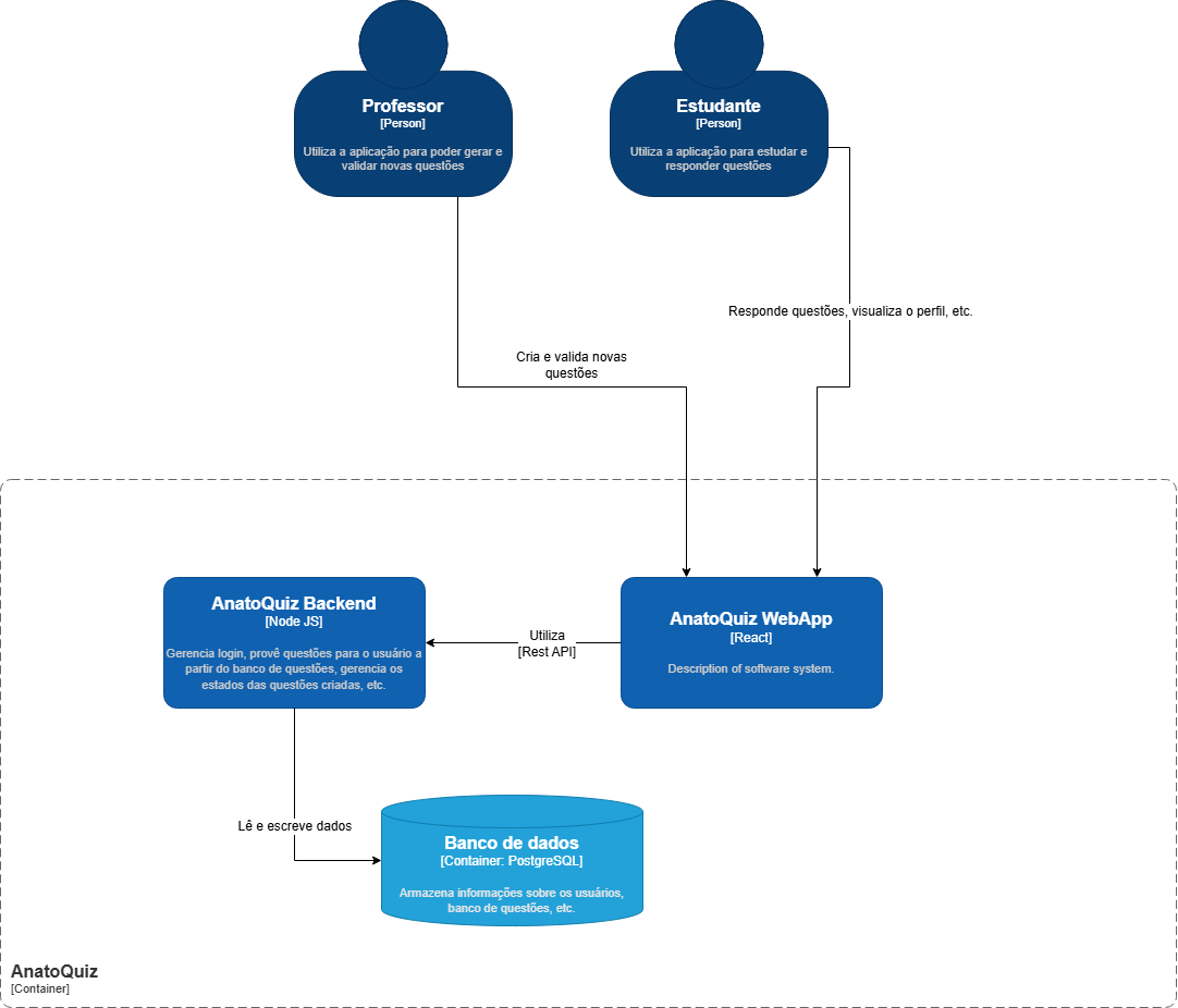
Visão Geral
Diagrama de Contâiners
O diagrama a seguir apresenta a decomposição do sistema em seus principais contêineres, mostrando as escolhas tecnológicas e a comunicação entre contâiners

Componentes e suas tecnologias
Frontend
Único responsável pelas interações com o usuário.
- Realiza chamadas ao backend via API REST
- Gerencia estado da interface e interações do usuário
React
O React é uma biblioteca que será utilizada como base para a construção da interface da aplicação, permitindo o desenvolvimento de componentes reutilizáveis e dinâmicos. Sua abordagem baseada em componentes facilita a organização do código e melhora a manutenção do sistema em relação ao desenvolvimento tradicional utilizando HTML, CSS e Javascript.
Vite
Vite é uma ferramenta de desenvolvimento e build para frontends de aplicações web. Ele possui um sistema que permite um menor tempo de espera durante o desenvolvimento, suporte ao React, server-side rendering (SSR), code-splitting e carregamento assíncrono e pode ter suas capacidades expandidas via plugin-ins. Além disso ele não é opinativo quanto a estrutura de pastas, o que permite maior liberdade na estruturação do código para seguir os padrões escolhidos.
Tailwind CSS
O Tailwind CSS será utilizado para a estilização da interface, adotando uma abordagem utilitária que permite a criação ágil de layouts responsivos e consistentes a partir de classes de estilo pequenas e descritivas que permitem controle sobre a identidade visual. Essa ferramenta reduz a necessidade de CSS customizado e facilita a padronização visual do projeto.
Backend (Node JS)
Responsável pelas regras de negócio e processamento da aplicação.
- Gerencia autenticação e autorização
- Controla o fluxo de criação, validação e resolução de questões
Banco de Dados (PostgreSQL)
- Armazena dados de usuários
- Armazena questões e seus estados
- Registra respostas e desempenho dos estudantes
Referências
CAJUDEVS. Entendendo o C4 Model: uma abordagem para arquitetura de software. Disponível em: https://medium.com/cajudevs/entendendo-o-c4-model-uma-abordagem-para-arquitetura-de-software-3ed0f007ae66. Acesso em: 10 abr. 2026.
C4 MODEL. Container Diagram. Disponível em: https://c4model.com/diagrams/container. Acesso em: 10 abr. 2026.
Feature-Sliced Design. Overview. Disponível em: https://feature-sliced.design/docs/get-started/overview. Acesso em: 17 abr. 2026.
React. Disponível em: https://react.dev. Acesso em: 13 abr. 2026.
Vite Docs. Disponível em: https://vite.dev/guide/. Acesso em: 13 abr. 2026.
O que é Tailwind CSS. Disponível em: https://tailwindcss.com.br/guia-tailwind/o-que-e-tailwind-css. Acesso em: 13 abr. 2026.
Histórico de Versão
| Data | Versão | Descrição | Autor(es) |
|---|---|---|---|
| 10/04/2026 | 1.0 | Criação do documento de arquitetura | Caio Santos |
| 13/04/2026 | 1.1 | Adicionando tecnologias a serem utilizadas no frontend | João Vitor |
| 14/04/2026 | 1.2 | Adicionando estrutura de pastas frontend | Pedro Cabeceira |
| 17/04/2026 | 1.3 | Adicionando diagrama arquitetural frontend | João Vitor |
| 18/04/2026 | 1.4 | Adicionando estrutura de pastas backend | Bruno Ricardo |